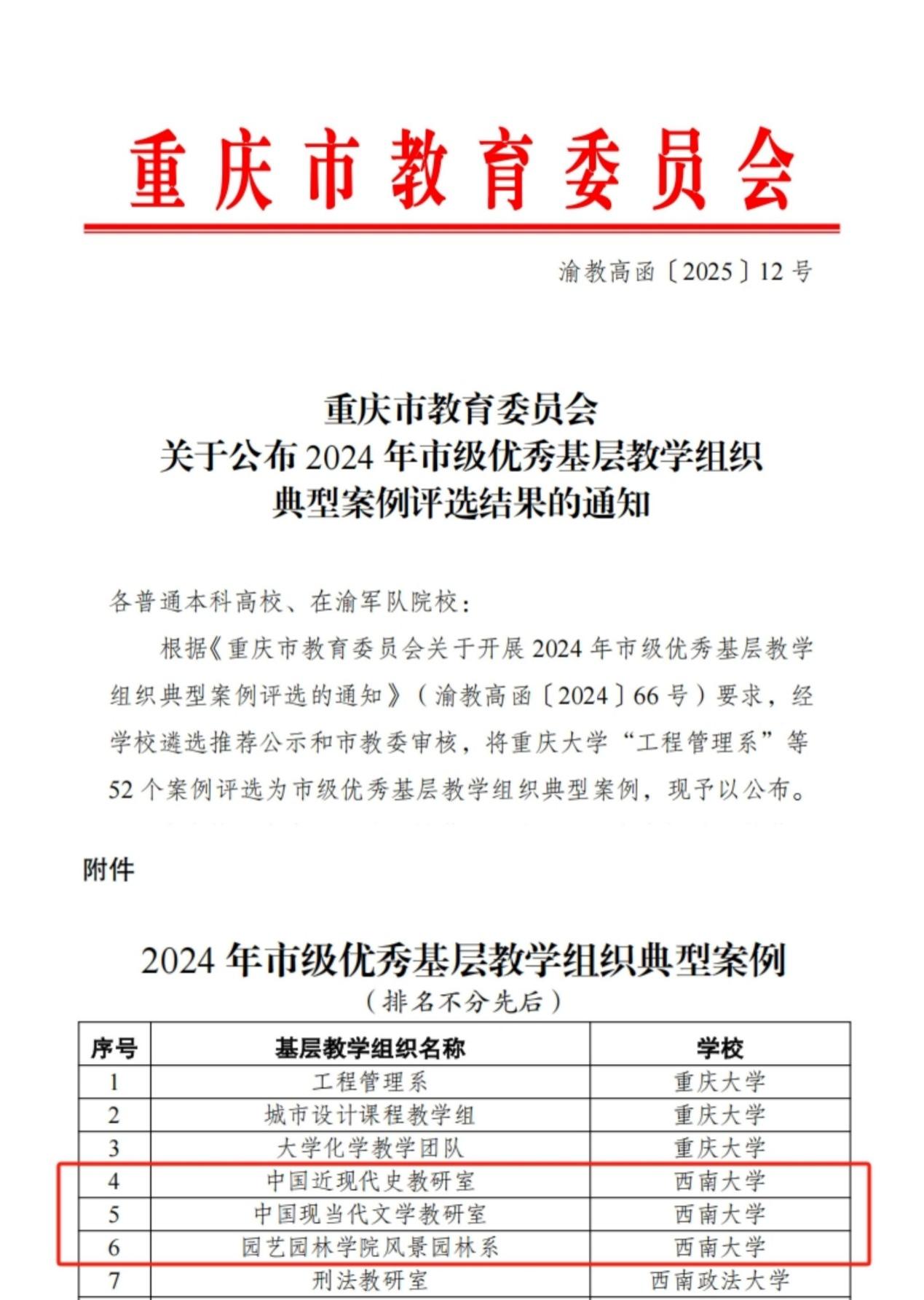
重庆市教育委员会近期发布《关于公布 2024 年市级优秀基层教学组织典型案例评选结果的通知》,永利yl23411风景园林系基层教学组织获评优秀。

学院风景园林系始终将基层教学组织建设作为教育教学工作的重中之重。结合学科特色与发展需求,通过优化教研室建设、课程群建设、积极组织举办学术与创新创业活动及学生竞赛、强化课程实践、完善管理制度、健全运行机制等举措,有效促进教学质量的提升。目前学院园林专业为国家级一流本科专业建设点,风景园林专业为省级一流本科专业建设点,风景园林学科为重庆市十四五重点建设学科。
历经40年发展历程,风景园林系具有园林、风景园林两个本科专业,及风景园林专业博士学位授权点、风景园林专业硕士学位授权点,观赏园艺学(二级学科)博士学位授权点和硕士学位授权点。系上形成5个教研室,即风景园林规划设计与历史理论教研室、风景园林植物应用与生态教研室、风景园林建筑与工程教研室、风景园林植物培育教研室、设计基础教研室,并形成5个特色学科方向,即山地城乡绿色人居规划设计、复杂立地条件园林工程设计与营造、长江上游生态屏障修复与国土景观治理、观赏植物资源保护与应用、西南人居环境历史理论与遗产保护。风景园林系将不断强化教学工作、深化教学改革,致力于培养具备扎实的风景园林植物学、风景园林规划与设计、风景园林生态学等方面的理论知识与实践技能的专业人才。
(供稿:风景园林系 审核:刘家琳 罗爱军 杜文武 周建华 校发:许淑雅)